KDP Tutorials

How to Create a Numberlink Puzzle Book

Learn the exact 5-step process to generate professional Numberlink (Flow) puzzles. Create addictive "Connect the Dots" style logic books in minutes.

5 Min Read Beginner Friendly

Why Numberlink? The "Flow" Addiction

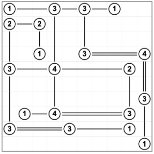
Numberlink puzzles (popularized by mobile apps like "Flow Free") challenge players to connect pairs of matching numbers with continuous lines without crossing. They are incredibly intuitive yet challenging, making them perfect for all ages.

Pro Tip: Create "volume" based series. Start with "Numberlink Vol. 1: Easy Flows" for beginners/kids and progress to "Vol. 5: Master Flows" with massive 15x15 grids.

Step-by-Step: Creating Your Numberlink Book

1

Choose Grid Size and Flow Complexity

The size of the grid dictates the difficulty.

  • 5x5 - 7x7: Ideal for kids and quick warm-ups.
  • 10x10 - 15x15: Complex puzzles for serious adults.
2

Select the pages where to add puzzles

Since Numberlink grids are usually square, they stack well. You can comfortably fit 6 "Easy" puzzles per page or 2 large "Expert" puzzles per page while leaving room to draw paths.

3

Select the pages where to place the solutions

BooksGenie generates the solution key showing the correct paths. These are essential as players often get stuck on one or two connections.

4

Customize the pages and puzzles

Styling matters. and with BooksGenie you can customize all aspects of your puzzles and book.
Clear fonts for the numbers (or letters) and ensure the grid lines are thick enough to guide the player's pen but not overpower their drawing.

5

Generate and download

Click "Generate." Our AI creates unique flow logic where every single tile on the board must be filled by a path, ensuring a satisfying "perfect" solution.

Ready to Build Your Book?

See how our AI generates flow puzzles in seconds.

See Tool in Action

Frequently Asked Questions

Can lines cross each other?

No, that is the core rule! Lines cannot cross, and they cannot overlap. Every path must be distinct.

Must every square be filled?

Yes. A "perfect" Numberlink puzzle requires the player to fill every single empty square on the grid with a pipe/line.

Can I use letters instead of numbers?

Yes! You can customize the endpoints to be Numbers (1, 2, 3), Letters (A, B, C), or even Symbols/Shapes depending on your book's theme.

Ready to Publish Your First Book?

Start Free Trial